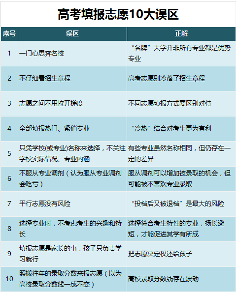
| 2016各地高考分数线陆续公布,填报志愿成为考生和家长关注的重点。如何更好地填报志愿?填报志愿应注意哪些误区?以下是填报志愿十大误区,供考生及家长参考。 ![]() 误区一:一门心思奔名校 正解:“名牌”大学并非所有专业都是优势专业 有考生父母打算为孩子只在本科一批只报考一所心仪“名校”,其他志愿放弃。笔者认为,这种填报志愿方式欠缺考虑,风险较大。如果考生分数不够,本科一批只报考了一所名校,如果没被所报院校录取,就失去了就读其他一本院校的机会。不可否认,“211”和“985”高校在硬件、软件上都较优越。能考上名牌大学固然是好事,但完全从“名牌”出发选高校,不考虑其他因素,特别是专业因素,则是不明智的。更何况,“名牌”大学并非所有专业都是优势专业,普通高校一些专业也有特色,具有很强的实力。因此,填报志愿时,父母不要只考虑“名校”,要走出非“名校”不报的误区。 误区二:不仔细看招生章程 正解:高考志愿别冷落了招生章程 教育部明确指出:“高校的招生章程是高校向社会公布有关招生信息的必要形式,其内容必须合法、真实、准确、表述规范。高校的招生章程经主管部门依据国家有关法律和招生政策规定进行审核备案后方能向社会公布,不得擅自更改。学校法定代表人应对学校招生章程及有关宣传材料的真实性负责。高校依据招生章程开展招生工作。”因此,招生章程具有很强的规范作用,既是对高校的一种约束,也为考生创造了更加公平、公正、公开的竞争环境。同时,它也是考生了解招生政策的主要途径,是填报志愿不可或缺参考资料。 误区三:志愿之间不用拉开梯度 正解:不同志愿填报方式要区别对待 同一批次院校不同志愿之间拉开梯度是非常重要的。就全国来讲,基本分两种情况:一种是实行平行志愿,在拉开梯度这个问题上,风险有所减小,但也不是不考虑。平行志愿的实行大大降低了考生落榜的风险,同时更突出了高考分数的作用。在考虑梯度问题时,可以使用“冲一冲、稳一稳、保一保、垫一垫”的原则。第二种志愿模式是顺序志愿,院校梯度就非常重要了。个人认为要把握两个方面。首先,第一志愿最关键。其次,第二志愿应该重点考虑往年报考人数不足,曾经招过非第一志愿考生的学校或对二志愿有预留计划的高校。 误区四:全部填报热门、紧俏专业 正解:“冷热”结合对考生更为有利 考生在选择专业时,另外一个误区是:盲目拥挤热门专业,笔者在咨询时经常被问道“今年什么专业热”“什么专业是好专业?”实际上专业没有好坏之分,只有冷热的差异。盲目挤热门专业,对考生长远发展非常不利。 首先,热门专业分数高,竞争激烈,如果成绩不太突出,竞争实力并非很强的学生在挤热门专业时,容易落榜。即使侥幸被院校录取,由于热门专业里人才济济,自己实力不是很强,在就业选择和以后的工作中也很难占得优势,抢得先机。正确的做法应是选择“热门专业”而又不忽视“冷门专业”,“冷热”结合对考生更为有利。 误区五:只凭学校(或专业)名称来选择,不关注学校实际情况、专业内涵 正解:有些专业虽然名称相同,但仍存在一定的差异 考生在填报志愿选择专业时,还有一个误区是,喜欢凭着专业的名称来选择专业,而对专业内涵不了解。实际上,不同专业之间所学的课程、发展方向的差异是非常大的。有些专业虽然名称相同,但仍存在一定的差异。 如许多高校都开设材料工程专业,但由于学校的不同,其发展方向有差异,如哈工大材料工程专业实力很强,因为它研究的材料和航天有关,既有金属材料,还有高分子材料和复合材料;北京科技大学(分数线,专业设置)的材料工程,则更强在金属材料上,因为其前身是北京钢铁学院;天津工业大学的材料工程强在纺织材料上,因其前身是天津纺织工学院;浙江理工大学的材料工程,主要研究丝绸材料,因为它是由浙江丝绸工学院发展而来,其前身可以上溯到19世纪末的蚕学馆。还有的某某理工大学的该专业,则是研究水泥等硅酸盐材料。 因此,考生在看专业的时候,一定要详细了解专业的内涵,一般应该了解以下几方面内容:该专业的主干课程是什么,是否属于特色专业,专业的实力如何,有无硕士、博士点,是否是国家重点学科,在国内同类专业当中居于什么位置,专业发展前景和学生就业去向如何,专业对学生的相关科目成绩和身体状况有无特殊要求。 误区六:不服从专业调剂(认为服从专业调剂会吃亏) 正解:服从调剂可以增加被录取的机会,但可能被不喜欢专业录取 当考生在报考某院校时分数不占优势(够了院校提档线,但不够所报专业的专业录取线),不填写“服从专业调剂”就意味着学校将会作退档处理。每年高招录取过程中,都有相当一部分考生在填报志愿时,专业志愿没有拉开梯度,没有掌握好专业级差,或全部填报热门、紧俏专业,且不服从专业调剂而落榜。 对待是否服从所报院校专业调剂,考生要统筹考虑。服从调剂可以增加被录取的机会,但也要做好被不喜欢专业录取的思想准备。如果不服从专业调剂,虽然你够了院校提档线,但不够所报专业的专业录取线时,则会失去进入这个学校的机会。 误区七:平行志愿没有风险 正解:“投档后又被退档”是最大的风险 平行志愿虽然减小了志愿填报的风险,但仍然存在一定风险。具体表现在以下三方面: 1。 投档后又被退档的风险。 平行志愿的投档比例在105%以内,但是仍有5%的考生投档后可能会被退档。退档的考生,将直接进入征集志愿。这是平行志愿最大的风险。 被退档的理由大致有:高考分数在所有被投档到该学校考生中偏低;填报专业志愿太高,且不服从专业调剂。当然,如果高校实行“进档即取”的原则,那么,只要分数达到投档线,服从专业调剂,就不会退档,落榜风险将大大减少。 2。定位不准确的风险。 3。志愿没有梯度的风险。 误区八:选择专业时,不考虑考生的兴趣和特长 正解:选择符合考生特性的专业,才能促进其学有所成 在选择高考志愿时,父母固然要考虑孩子将来的职业规划,但更重要的是要考虑到他的自身特性。选择符合考生特性的专业,扬长避短,才能促进其学有所成,为将来获得一个理想的职业创造条件,这才是最佳选择。 考生自身特性包括个人兴趣爱好、个人性格特征、个人能力所及、个人身体条件等4个方面。如果父母选择孩子不喜欢的专业,就是违背了考生的个人兴趣爱好。试想,面对一个自己根本不感兴趣、完全不喜欢的专业,又如何要求他能积极主动地学习深造。再比如,一个考生性格内向,平日少言寡语,不喜欢与陌生人打交道。如果父母选择让孩子学医,将来当医生势必要面对各种各样的患者。医患接触是必不可少的诊疗环节,而孩子的性格特征不适合当医生,父母没有考虑到这点。 误区九:填报志愿是家长的事,孩子只负责学习就行 正解:把志愿决定权还给孩子 每对父母都希望自己的孩子能考上大学,而且最好能进名牌大学读书。这种愿望会在孩子填报志愿问题上充分表露。有些父母还固执得有些过分,主观决定考生的志愿,忽略孩子的兴趣、爱好,导致父母与孩子之间在填报志愿的问题上分歧很大,给孩子造成不小的压力。在填报志愿的整个过程中,父母的角色定位是参谋。应该把填报志愿的决定权还给孩子。 高考决定着近千万考生的命运和前途。考入什么样的学校,上什么专业,将来从事什么样的工作,都是孩子自己的事情,上大学的是孩子,而不是父母。如果父母给报的专业他不喜欢,甚至一点兴趣都没有,将来的学习积极性会受到打击。 父母关心孩子的未来发展,并对志愿填报十分重视的心情完全是可以理解的。父母毕竟阅历丰富,有社会经验,把该说的话都说到了,也完全应该,但同时也要充分尊重孩子的意见,争取达成共识。 误区十:按往年的录取分数来报志愿(以为高校录取分数线一成不变) 正解:高校录取分数线存在波动 “老师,今年学校最低录取分数线多少啊?”“我这个分数,能上你们学校吗”……在咨询会上,分数是家长们咨询得最多的问题。类似的问题把招生老师也给难住了,他们只能告诉家长“录取分数不是学校决定的,要看考生报考的情况”。 “你们学校往年不是570分录取吗?”一名家长的小孩今年考了570多分,对招生老师的答复“这个分数有些风险”,她表示质疑。在咨询会上,不少高校会粘贴出该校近几年的录取分数线,以供考生和家长查阅参考。本是一个参考系数,不少家长却误把它当成衡量的“尺子”,拿孩子的分数和以前的录取分数线“对号进座”。 实际上,高校的最低录取分数线是自然形成的,录取结束前无法准确知道。另外,高校的录取分数线存在波动,有的还有“大小年”现象,即一年高,一年低。考生要多分析几年的录取情况,还可关注分数线与批次线的差值、分数线对应的考生“位次”等。
|



