|
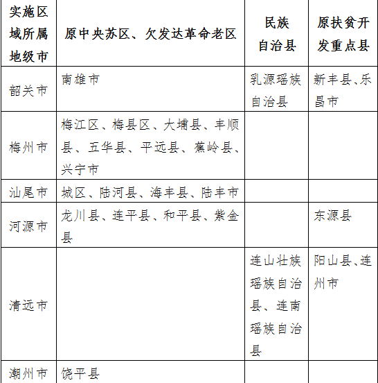
为贯彻落实《国务院关于深化考试招生制度改革的实施意见》和《政府工作报告》有关部署,2017年继续实施重点高校招收农村和贫困地区学生的国家专项计划、地方专项计划和高校专项计划(以下统称为专项计划)。现将有关工作通知如下: 一、明确报考条件 1.国家专项计划定向招收贫困地区学生。招生学校为中央部门高校和各省(区、市)所属重点高校,2017年安排招生计划6.3万名。实施区域为集中连片特殊困难县、国家级扶贫开发重点县以及新疆南疆四地州。报考学生须同时具备下列三项条件:(1)符合2017年统一高考报名条件;(2)本人具有实施区域当地连续3年以上户籍,其父亲或母亲或法定监护人具有当地户籍;(3)本人具有户籍所在县高中连续3年学籍并实际就读。 2.地方专项计划定向招收各省(区、市)实施区域的农村学生。招生学校为各省(区、市)所属重点高校, 2017年安排招生计划原则上比2016年增加10%以上。具体实施区域、报考条件由各省(区、市)根据本地实际情况确定,实施区域要对本省(区、市)民族自治县实现全覆盖。 3.高校专项计划主要招收边远、贫困、民族等地区县(含县级市)以下高中勤奋好学、成绩优良的农村学生。招生学校为教育部直属高校和其他自主招生试点高校,2017年安排招生计划不少于有关高校年度本科招生规模的2%。具体实施区域由有关省(区、市)确定。报考学生须同时具备下列三项条件:(1)符合2017年统一高考报名条件;(2)本人及父亲或母亲或法定监护人户籍地在实施区域的农村,本人具有当地连续3年以上户籍;(3)本人具有户籍所在县高中连续3年学籍并实际就读。 根据中央有关部署,国家专项计划实施区域的贫困县脱贫后2017年仍可继续享受国家专项计划政策。有关省(区、市)要严格执行国家专项计划确定的实施区域,不得擅自扩大范围。地方专项计划和高校专项计划实施区域由有关省(区、市)根据文件要求,结合本地实际情况确定。有关省级招生考试机构须将本省(区、市)确定的高校专项计划实施区域提供给有关高校。各省(区、市)可根据上述报考条件要求,制订具体报名实施细则。 广东省2017年重点高校招收农村和贫困地区学生实施区域
![]() ![]()
专项计划考生户籍、学籍资格审核由各省(区、市)负责组织。各地要严格执行专项计划报考条件,细化资格审核办法,严格资格审核程序,层层落实工作责任。要建立省、市、县三级教育、公安等多部门联合审核工作机制,确保考生户籍、学籍真实准确。要充分利用高考报名系统、公安户籍系统和中小学生学籍系统,确保考生报名信息、纸质档案信息和中小学生学籍系统信息内容一致。各省(区、市)要根据本地推进城镇化和户籍制度改革情况,科学合理确定地方专项计划和高校专项计划实施区域的农村范围,并据此进行农村考生资格审核和复核。城乡区域划分标准可参考国家统计局发布的有关标准。有关高校要在考生申请、录取和新生报到环节认真开展考生资格核查,逐人核查考生报名材料、纸质档案和电子档案等信息。对存疑的考生,要及时商请有关省级教育行政部门或招生机构复核,坚决取消不符合实施区域、学籍、户籍等要求的考生资格。 三、完善招生办法 1.完善国家专项计划招生办法。国家专项计划招生办法和工作流程按照教育部等部门《关于实施面向贫困地区定向招生专项计划的通知》(教学〔2012〕2号)要求执行,在本科一批前开始投档录取,录取分数原则上不低于招生学校所在批次科类录取控制分数线。鼓励有条件的省份探索有利于完成计划的志愿填报和投档录取模式。对于2017年合并本科录取批次的有关省份,国家专项计划在本科批次前开始投档录取,录取分数不低于本科批次科类录取控制分数线。高校同批次内生源不足时,不得擅自将未完成的专项计划调整为普通计划,应通过多次公开征集志愿方式录取。经征集志愿仍未完成的计划,应适当降分录取。对有政审、面试、体检等特殊招生要求的高校或专业可安排在提前批次录取。 2.细化地方专项计划招生办法。各省(区、市)要综合考虑有关高校招生实际、实施区域考生情况等因素,合理确定地方专项计划的投档办法和录取要求。有关高校生源不足时,要采取多次公开征集志愿等措施,努力完成招生任务。 3.优化高校专项计划招生办法。高校专项计划招生办法由有关高校确定并在招生简章中明确,录取分数原则上不低于有关高校所在批次科类录取控制分数线。有关高校要在深入总结近年招生工作的基础上,充分考虑农村学生特点及相关地区基础教育实际,完善招生办法,加大录取优惠,提高考生录取机会。鼓励高校根据考生申请情况编制分省招生计划(须在招生来源计划中标注说明),依据考生高考成绩和志愿进行录取。有关高校要加强与省级招生考试机构的沟通衔接,及时将高校专项计划的招生办法、录取要求报有关省级招生考试机构。有关省级招生考试机构要会同高校认真做好考生志愿填报、录取等工作。4月底前,有关高校公布招生简章,考生完成报名申请。5月15日前,有关省(区、市)完成考生资格审核。5月底前,有关高校完成考生申请材料审核。 广东省2017年实施 “地方专项计划” 的第一批本科院校计划安排 ![]() 四、提升服务水平 1.加大招生宣传力度。地方各级教育行政部门、招生考试机构、有关高校和中学要进一步加大专项计划的宣传力度,充分利用主流媒体和新媒体,采取走进直播间、举办专题宣传、开通咨询热线等多种形式,积极开展宣传咨询活动。要及时向考生印发报考指南、填报须知、招生简章等宣传材料,让广大考生充分知晓专项计划的报考条件、录取办法、就业政策等内容。要主动深入贫困地区和中学,为考生提供面对面的政策解读,切实提高宣传实效。 2.加强考生帮扶和服务。地方各级教育行政部门和招生考试机构要加强与有关部门的沟通协调,强化部门协作,扩大信息共享,优化报名办法,为考生提供更加简便、有效的报考服务。有关高校要简化招录程序,积极探索在当地开展考核或通过网络面试等方式,为考生顺利参加考核提供便利。要进一步优化招生专业结构,扩大专业覆盖面,努力满足考生专业发展需求。要对专项生入校后的学习和生活给予更多关怀,加大对家庭经济困难学生特别对建档立卡家庭学生的经济资助,帮助学生顺利完成学业。 五、强化监督处罚 1.严格落实信息公开公示制度。地方各级招生考试机构、有关高校和中学要认真执行招生信息十公开要求,认真做好招生信息公开公示,严防资格造假和违规录取。地方各级招生考试机构和中学要及时将通过专项计划资格审核的考生姓名、性别、学籍学校、实际就读情况、本人及父亲或母亲或法定监护人户籍地信息分别在省、市、县招生考试机构网站和中学校内公示。有关高校要将及时将高校专项计划报名资格审核通过考生名单、入选资格考生名单、录取标准和录取结果等信息分别在有关高校招生网站和教育部阳光高考平台公示。要完善举报机制,畅通网站、信函等多种举报方式,并依据《信访条例》(国务院令第431号)和教育信访工作规定,及时妥善处置各类信访问题,做到件件有结果。 2.加大违规查处力度。对伪造、变造、篡改、假冒户籍学籍等信息或以其他方式骗取专项计划报考资格的考生,以及在招生过程中存在违规行为的人员,依照相关法律法规和《普通高等学校招生违规行为处理暂行办法》等规定处理;涉嫌犯罪的,移送司法机关追究法律责任。对有关学校、单位和公职人员违法违规违纪的,还将对负有领导责任的人员,依照有关规定严肃追责问责。 请各省级教育行政部门将本通知转发至本省(区、市)各级教育行政部门、招生考试机构、有关高校和高中教育阶段学校。 (广东省教育厅)
|





